Instance Verification Kit (IVK)
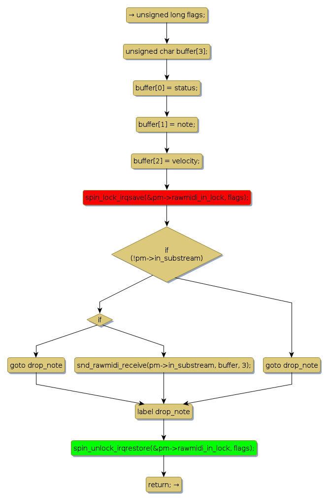
spin lock @ [6566+47+/linux-3.19-rc1/drivers/hid/hid-prodikeys.c]
Instance Signature: rawmidi_in_lock
|
The Matching Pair Graph:
|
|
Function Name
|
Control Flow Graph (CFG)
|
Events Flow Graph (EFG)
|
Source Correspondence
|
|
pcmidi_send_note
|
|
|
[6343+16+/linux-3.19-rc1/drivers/hid/hid-prodikeys.c]
|